back to
>
Roth / TORO
>
Hand operated
>
Lawnmower
>
4-stroke SP
>
495/26630 BC
>
5900001
>
Engine Assy.
Spare Parts Lists for Toro Roth / TORO Engine Assy.
pos.
decription
spare part number
Key
62-7700
pos.
decription
spare part number
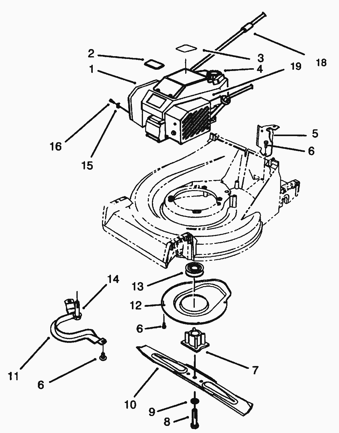
1
Engine
93-1368
2
Plate-TORO Logo
92-2289
3
Decal-Engine
93-4355
4
Cap-Gas
93-7198
5
Bracket-Cable Support
66-0030
6
Self Tapping Screw
32144-70
7
Retainer-Blade
62-7540
8
Screw-Blade
26-0670
9
Washer-Lock
3253-22
11
Guide-Belt
66-0570
12
Cover
65-5200
13
Pulley-Driver (Model No. 20915 Only)
62-7550
14
Bolt-Engine
32144-102
15
Clamp-Cable
2210-249
16
Screw-Clamp
86-7990
18
SEILANSCHLAG
2210-316
19
Cover-Brake
77-9550
Lists
Toro
Roth / TORO
Ride-On Mowers
Hand operated
Sweeper
Snowthrower
Vac/Blower
Lawnmower
Grass Baggers
4-stroke SP
498/26638
498/26633
498/26633 B
498/26631 B
496/26639
496/26636
496/26636 B
496/26635 BC
496/26625 BG
495/26637
495/26632
495/26632 B
495/26630 BC
5900001
Engine Engine GTS 150
Bag Assy.
Traction Control Assy.
Handle Assy.
Gearbox Assy. (Cont.)
Gearbox Assy.
Engine Assy.
Housing Assy. (Cont.)
Housing Assy.
495/26630 BG
495/26620 BG
494/20784
494/20791
493/20783
493/20789
492/20787
492/20778
491/20786
491/20777
491/20328 B
490/20327 B
489/20927 B
489/20926 B
489/20925
488/20920
487/20914
487/20909 BC
487/20905
479
477
469
465/20781
465/20779
464
459/20824
459/20821
459/20821 B
459/20820 BC
458/20823
458/20822
457
456/20808
456/20808 B
456/20807 BC
456/20806 B
455/20803
455/20803 B
455/20802 BC
455/20801 B
453
449
439
437/22173
437/22157
437/22154
437/22154 B
437/22153 BC
434
424
421/20652
417/20832
417/20829
417/20827
416/20831
416/20828
416/20826
415/20817
415/20811
4-stroke
2-stroke SP
2-stroke
Electric
Battery
Robin
Terms and Conditions
(C) by motoruf