back to
>
Roth / TORO
>
Ride-On Mowers
>
Traktor
>
16-44 HXL
>
393/71218
>
6900001
>
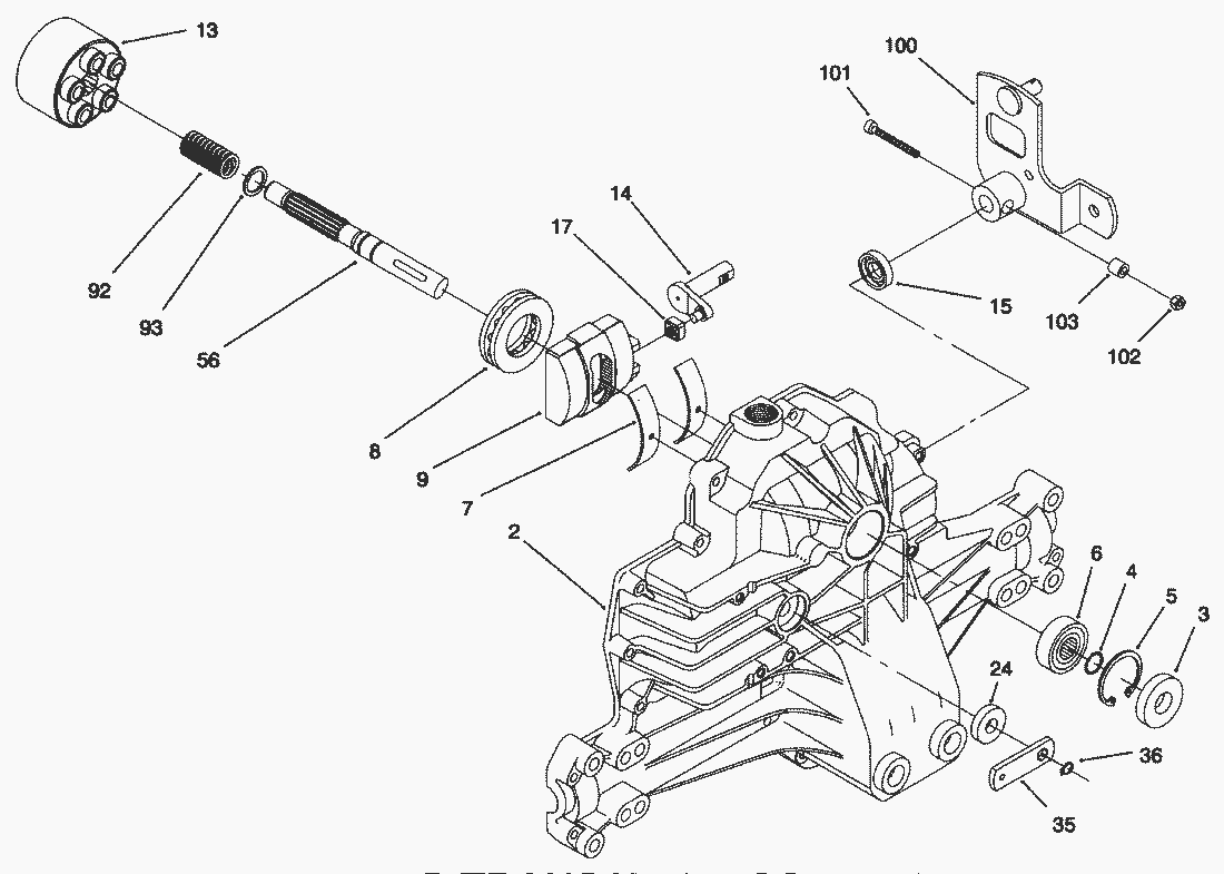
Hydro Transaxle Assy.
Spare Parts Lists for Toro Roth / TORO Hydro Transaxle Assy.
pos.
decription
spare part number
2
Housing Ass y-Upper
94-1901
3
Ring-Wire Retaining
92-6543
4
Ring-Wire Retaining
94-1902
5
Ring-Retaining
94-1903
6
Bearing-Shaft Ball
94-1904
7
Bearing-Cradle
94-1905
8
Bearing-Thrust
94-6922
9
Swashplate-Variable
94-1907
13
Block-Cylinder Ass y
94-1908
14
Arm-Trunion
94-1909
15
Seal-Lip
92-6544
17
Guide-Slot
94-1910
24
Seal-Lip
92-6545
35
Arm-Bypass
92-6547
36
Ring-Retaining
936109
56
Shaft-Input
94-1925
92
Spring-Block
94-1936
93
Washer-Block Thrust
94-1937
100
Lever Asm-Speed Control
93-3870
101
Screw-Hex Hd. Cap
3274-59
102
Locknut
3296-12
103
Spacer-Lock
86-4270
Lists
Toro
Roth / TORO
Ride-On Mowers
Traktor
264-6
246 HE
244-5
212-H
212-5
17-44 HXLE
16-44 HXL
393/71218
8900001
7900001
6900001
Engine B&S Model 28Q777-0668-A
Engine B&S Model 28Q777-0668-A1
Battery Assy.
Electrical Assy.
HOC Assy.
Speed Control Assy.
Hydro Transaxle Assy. (Cont.)
Hydro Transaxle Assy.
Transaxle Assy.
Clutch Assy.
Rear Axle Assy.
Engine Assy.
Steering Assy.
Front Axle Assy.
Seat Assy.
Hood Assy.
Frame Assy.
16-38 HXL
16-38 XLE
15-44 HXL
15-38 HXL
14-38 HXL
14-38 XL
13-38 HXL
13-38 XL
13-32 XLE
12-38 HXL
12-38 XL
12-32 XL
264 H
265 H
267 H
268 H
270 H
520 xi
520 Lxi
523 Dxi
Rider
Mower decks
Attachements
Hand operated
Robin
Terms and Conditions
(C) by motoruf