back to
>
Mowers
>
Electro
>
Without drive from 40 cm on
>
Esprit
>
Esprit 46 E / CH
>
Chassis, Add-on pieces
Spare Parts Lists for Wolf Mowers Chassis, Add-on pieces
pos.
decription
spare part number
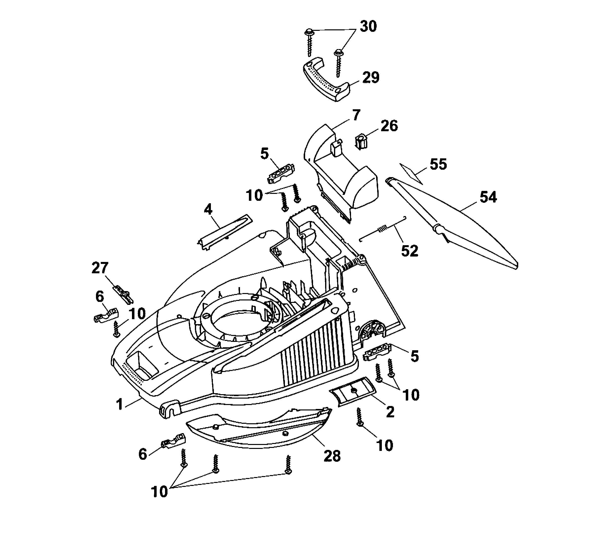
1
Chassis
4601 300
2
V-Belt Cover
4961 324
4
Air conduction
4601 315
5
Shell, Rear
4961 313
6
Front Support Shell
4961 312
7
Chassis Cover
4601 310
8
Screw
0012 631
26
Button
4961 304
27
Wolf-Garten - Label
0051 115
28
Wind Tunnel Cover
4601 311
29
Rear Carrying Handle
4601 303
30
Screw
0012 639
52
Tension Spring
4961 106
54
Rear Flap Yellow
4620 302
55
Safety Label
0051 225
Lists
Wolf
Handtools
Hedge-shears
Secateurs
Grass-shears
Loppers
Tree Lopper
Tree care
Illumination, Ambiance
Battery-shears
Shredders
Saws
Grass-Trimmers
Reel-mowers
Spreaders / Portax
Irrigation
Scarifiers / Aerators
Mowers
Accu
Petrol
Electro
Without drive up to 38 cm
Without drive from 40 cm on
series 2
series 4
series 6
Concept
Premio
Power Edition
Esprit
Esprit 46 E
Esprit 46 E / CH
Data Sheet
Chassis, Add-on pieces
Axle, Wheels, Height-adjustment
Handlebar, Switch
Motor Cover, Motor, Blade
Grass collector Esprit
Esprit 40 E
Esprit 40 E
Esprit 40 E
Esprit 40 E
Esprit 40 E / A
Esprit 40 E
Esprit 40 E
Esprit 46 E
Esprit 46 E
Esprit 40 E
Esprit 46 E
Esprit 46 E
Esprit 40 E
Esprit 40 E
Esprit 46 E
Others
Compact Plus
Drive
Ride-on Mowers
Petrol engines
Optional extras
Terms and Conditions
(C) by motoruf