back to
>
Roth / TORO
>
Hand operated
>
Lawnmower
>
2-stroke SP
>
237/22045
>
7900001
>
Gearbox Assy.
Spare Parts Lists for Toro Roth / TORO Gearbox Assy.
pos.
decription
spare part number
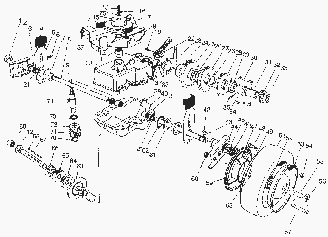
1
Bearing
52-2450
2
Pivot Arm Assembly (Incl. Ref.
74-1851
3
Bearing-Needle
48-2060
4
Knob-Arm
25-7740
5
Spring Arm Assy.-Rear
66-7561
6
Fitting-Grease
92-6316
7
Cap-End
48-2170
8
Shaft-Output
74-1890
9
Shaft-Input
13-5149
10
Upper Case Assembly (Incl. Ref.
13-9739
11
Bearing-Needle
47-7270
12
Washer-Thrust
36-4792
13
Fitting-Grease
302-63
14
V-Belt
36-8070
15
Pulley
39-6740
16
Nut-Lock
3296-5
17
Bracket-Traction, Engage
74-1750
18
Bracket-Guide, Belt
49-8461
19
Pin-Roll
32121-99
21
Seal-Grease
47-6730
22
Lever-Shift
74-1960
23
Yoke-Shift
60-8870
24
Washer-Flat
29-9690
25
Gear-52T
46-3560
26
Washer
36-4770
27
Gear-42T
29-9271
28
Gear-38T
42-4740
29
Retainer-Key
55-8020
30
Cable-Battery Neg.
29-9330
31
Sleeve
39-6720
32
Collar-Shift
29-9340
33
Washer-Thrust
36-4780
34
Sleeve-Gear
55-8010
35
Pin-Groove
3285-19
37
Screw-Self Tapping
49-2040
39
Bushing-Yoke
29-9570
40
Case-Lower
74-1920
42
Key
612066
43
Spring
39-9650
44
Washer-Thrust, Keyed
49-7700
45
Washer-Thrust, Keyed
62-3830
46
Pinion
39-9160
47
Ring-Klip
32151-68
Lists
Toro
Roth / TORO
Ride-On Mowers
Hand operated
Sweeper
Snowthrower
Vac/Blower
Lawnmower
Grass Baggers
4-stroke SP
4-stroke
2-stroke SP
295/26643
295/26643 B
295/26640 BC
295/26640 B
287/20916B
277
255/22700 BC
255/22700
239
237/22045
210000001
9900001
8900001
7900001
Carburetor Assy. (Model No. 47PS5-7)(Model No. 22045B)(Model No. 47PT6-7)(Model No. 22045)
Recoil Assy. (Model No. 47PS5-7)(Model No. 22045B)(Model No. 47PT6-7)(Model No. 22045)
Governor Assy. (Model No. 47PS5-7)(Model No. 22045B)(Model No. 47PT6-7)(Model No. 22045)
Ignition Assy. (Model No. 47PS5-7)(Model No. 22045B)(Model No. 47PT6-7)(Model No. 22045)
Muffler Assy. (Model No. 47PS5-7)(Model No. 22045B)(Model No. 47PT6-7)(Model No. 22045)
ShortBlock Assy. (Model No. 47PS5-7)(Model No. 22045B)(Model No. 47PT6-7)(Model No. 22045)
Bag Assy. No. 11-5609
Fuel Tank Assy.
Handle Assy.
Traction Control Assy.
Gearbox Assy. (Cont.)
Blade Brake Clutch Assy.
Gearbox Assy.
Engine Assy.
Housing Assy. (Cont.)
Housing Assy.
237/22045 B
237/22044 BC
237/22036
237/22035
234
224
222/16212 WG
2-stroke
Electric
Battery
Robin
Terms and Conditions
(C) by motoruf